Creating ytyp
So now we have a somewhat finished model now it is time to make the archetype (.ytyp). The archetype is a file that contains information about the model, collision, and texture it is also in the file we determine how many rooms there are and where the portals between rooms are and entities in the room (This can be easier to do in CodeWalker later on), it is also time to create the map data (.ymap) this is where we place exterior entities and in the interior we defined in the archetype. There are ways to do it directly inside of Blender, but it is not part of this tutorial check out this video by ook3D if you want to know more.
ytyp
Start by opening Sollumz Tools > Archetype Definition > YTYPS and then press the + icon to create a new archetype then you can mark every item you have made just the drawable then make sure it is set to base then press Auto-Create From Selected then mark the collision change to MLO and then press Auto-Create From Selected again you now have the definition of every drawable and the MLO where the portals are defined.

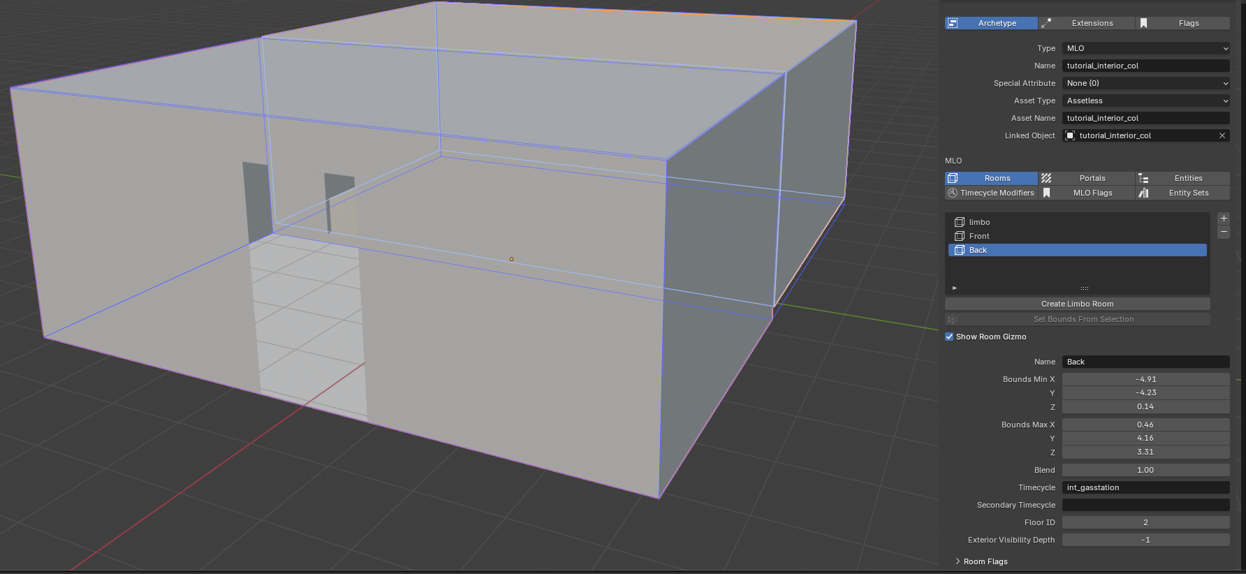
Now we want to create the rooms for every room + limbo, first select the mlo and open the tab Rooms now we add the first room witch is the limbo room it is created by pressing the Create Limbo Room, now the rest of the rooms will be added by pressing the + foreach room you'll need in this tutorial, then we just need 2 one for the front room and one for the back room. Then to fit the room select the collision and open edit mode and select the 4 vertices and press the button Set Bounds From Selection

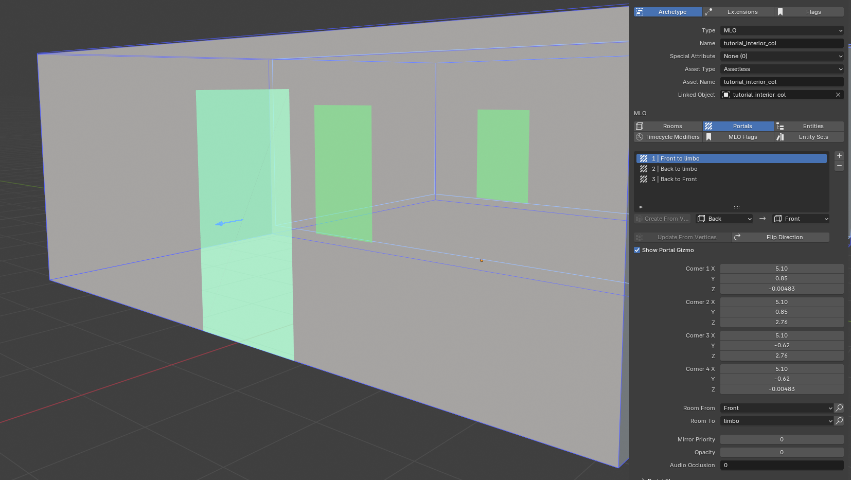
Now it is time for portals. Go to the Portals tab and mark the 4 corners of the doorway and make the portal from inside to outside, when inside it doesn't really matter what way they are facing. When the portal is set make sure the direction of the arrow in the portal faces the same way as the instructed and if not use the Flip Direction button to flip so the arrow match.

It is very important to go out from inside when limbo is one of the parts.
Room -> Limbo
Now to add the shell as an entity, navigate to the Entities tab and select the drawable and press the Add Object(s) as Entity, and it will be added now just add the room limbo to the entity

We are now done with the archetype there are much more to know about the archetype you can read more about it here There is also much more to discover here you can play around with the timecycles and flags on room and portals these can also be done in CodeWalker
Last updated
Was this helpful?